咸阳石油化工有限公司富氢气体回收提纯项目安全预评价报告
安全评价机构信息公开表
机构名称 | 中检评价技术有限公司 | 资质证号 | APJ-(陕)-002 | ||||
项目名称 | 咸阳石油化工有限公司富氢气体回收提纯项目安全预评价报告 | ||||||
项目编号 | FD-ZJPJ-W26002 | 报告提交时间 | 2026.2 | ||||
行业类别 | ☑化学原料、化学品及医药制造业 □非煤矿山 □工贸 □其他 | ||||||
项目类别 | ☑安全预评价 □安全验收评价 □安全现状评价 □其他 | ||||||
评价范围 | 咸阳石油化工有限公司富氢气体回收提纯项目的总平面布置、主要装置、公辅设施、安全管理。 | ||||||
工作时间 (委托时间至归档时间) | 2025.12.25-2026.3.25 | ||||||
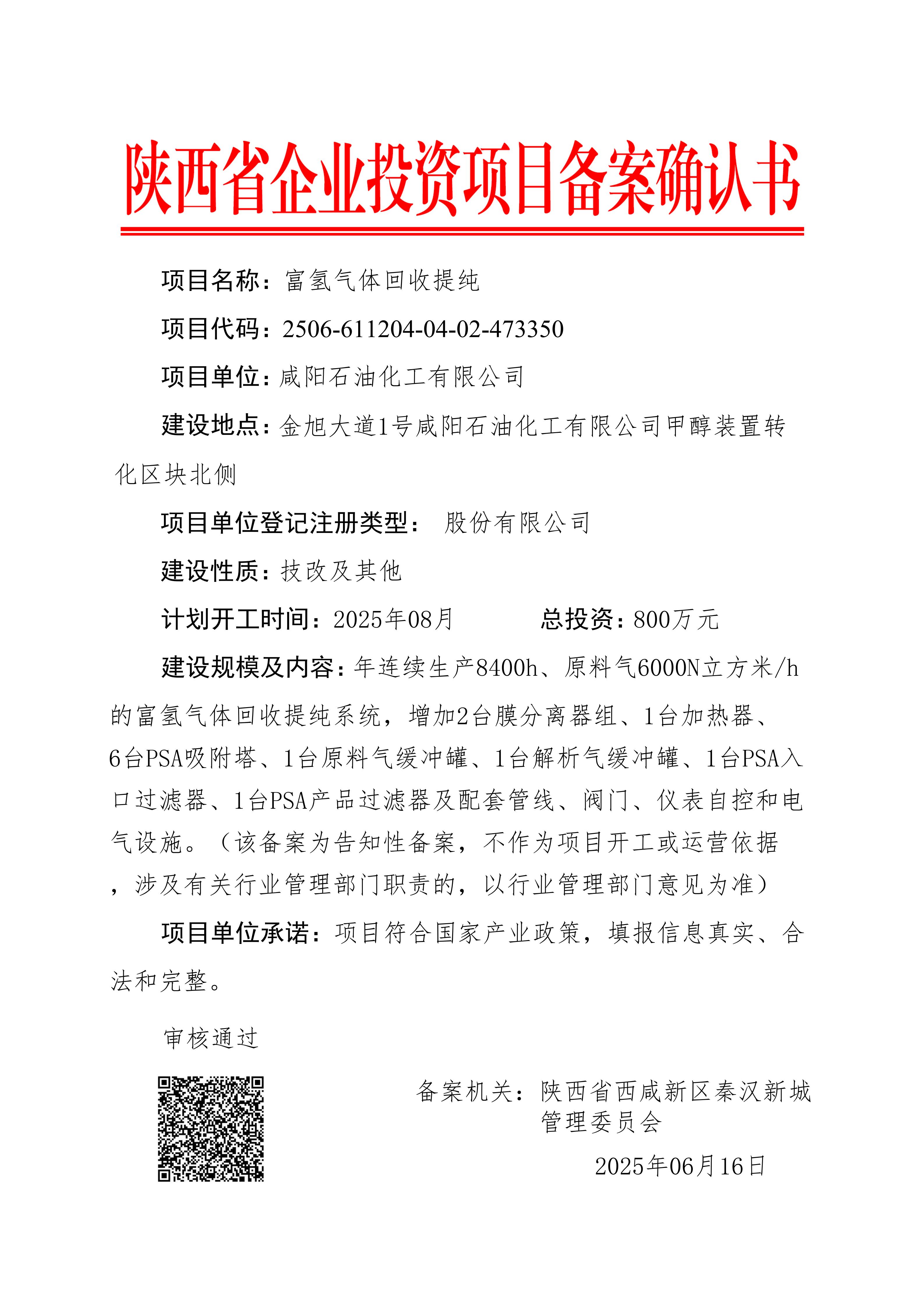
项目简介 | 项目名称:咸阳石油化工有限公司富氢气体回收提纯项目 项目性质:技改及其他 建设单位:咸阳石油化工有限公司 建设地点:金旭大道1号咸阳石油化工有限公司甲醇装置转化区块北侧 项目总投资:800万元 建设规模及内容:年连续生产8400h、原料气6000Nm³/h的富氢气体回收提纯系统,增加2台膜分离器组、6台PSA吸附塔、1台原料气缓冲罐、1台解析气缓冲罐、1台PSA入口过滤器、1台PSA产品过滤器及配套管线、阀门、仪表自控和电气设施等。 | ||||||
报告结论 | 咸阳石油化工有限公司富氢气体回收提纯项目符合相关规定,在项目建设实施过程中,严格落实本安全预评价报告提出的安全对策措施及建议,加强建设项目安全设施“三同时”及安全监督管理工作后,从安全生产角度来看,该项目的安全风险能够达到可以接受的程度。 | ||||||
安全评价过程控制情况 | |||||||
安全评价项目管理 | 项目组长 | 技术负责人 | 过程控制负责人 | ||||
韦鹏 | 童月婵 | 程开花 | |||||
安全评价报告编制 | 报告编制人 | 报告审核人 | |||||
韦鹏 卫婷 | 李源槿 | ||||||
安全评价项目参与人员 | 安全评价师 | 注册安全工程师 | 技术专家及技术人员 | ||||
韦鹏、卫婷、霍春玲、李爽、马飞、贺小建 | 韦鹏 卫婷 李爽 马飞 贺小建 | ||||||
安全评价项目现场开展工作情况 | 现场勘察人员 | 勘察时间及任务 | 现场勘察照片 | ||||
韦鹏 卫婷 | 2025.12.26收集资料,安全间距勘测等。 | 附后 | |||||
报告信息 | 封皮(盖章)附后 | 评价组成员(签字页) 附后 | 评价报告目录附后、 评价结论页(盖章)附后 | ||||
项目批文、相关证照、检测检验及图纸等相关资料 | |||||||
报告评审 会议签到表(项目负责人、报告编制人) | |||||||
备注说明:行业类别中工贸要具体到八大行业,如:建材、机械、轻工、纺织、烟草、商贸








